1 简介
1.1 概述
Creo工程助理(简称 “工程助理”)英文名称 “CreoAssist”,是一款 Creo/Parametric 的通用扩展插件,由 Creo极客 出品。
该扩展插件专注于Creo软件日常使用中的效率提升,解决一些常见的痛点和重复劳动,并针对国内的标准、工程特点、使用习惯等做深度的本地化适配。

软件在功能方面,坚持 “少则得,多则惑” 的原则;每个功能都希望达到精雕细琢、稳定可靠、简单易用的终极状态。
1.2 最新版本信息
当前最新发布版本为 2026.10.1.0,于 2026-03-02 发布。
该版本的详细信息,请 点击这里 查看。
软件当前为初期版本,因此提供功能的数量不多;我们将会根据大家的反馈和意见不断的完善现有功能;同时持续添加新的功能点。
1.3 系统要求
1.3.1 操作系统
- Windows 10 64位
- Windows 11 64位
不支持 Windows XP、Windows 7 ;不支持 32 位 操作系统
1.3.2 Creo/Parametric
- 4.0(日期代码 >= M120)
- 5.0 (日期代码 >=5.0.5.0)
- 6.0(日期代码 >=6.0.6.0)
- 7.0
- 8.0
- 9.0
- 10.0
- 11.0
- 12.0
1.4 软件授权
-
个人、非商业使用,免费。
-
商业使用,需取得授权。
-
对符合免费使用的用户,我们在互联网上部署有公共许可,只要能正常访问互联网,即可直接使用公共许可服务上的许可文件。
-
默认使用公共许可服务上的许可授权;工具启动后,自动连接公共许可服务并请求许可证。
1.5 许可获取
现阶段,对于无法联网用户,提供试用版许可文件,下载地址如下:试用许可文件 。
下载许可文件后,按照许可设置章节配置即可
注: 仅无法联网的用户才需试用版许可文件,如你可正常访问互联网,则不需使用试用版许可;工具自动使用我们的公共许可,无需额外设置。
2 安装
2.2 软件获取
可从下列链接下载各个版本的Creo工程助理。
2.2 安装
- 运行 Creo工程助理 安装程序;安装程序文件名一般为 “CreoAssist-xxxx.xx.x.x.exe“ ,其中 "xxxx.xx.x.x" 为软件的版本代号。

- 下一步

- 我接受

- 选择 安装目录,执行 安装

-
安装完成

注意:安装前需关闭所有运行中的Creo软件,否则会弹出警告

2.3 配置
- 安装完成后,勾选 “启动配置工具”,点击 “完成”,运行 Creo工程助理启动设置 工具

- 配置工具自动搜索安装的Creo软件;勾选对应版本的Creo,即可将 Creo工程助理 添加到对应的Creo中;取消勾选,则将 Creo工程助理 从Creo中移除

注意:
- 如Creo是通过 绿色版 等非官方安装包安装,配置工具可能无法搜索到Creo软件;出现这种情况,可点击 “手动添加Creo” ,手动指定Creo软件的安装位置。
- 择文件夹时,需选择Creo/Parametric 安装目录内的 Parametric 子目录,如下图所示:

- 也可通过Windows 开始菜单 中的 Setting 快捷方式,打开 Creo工程助理启动设置

- 最后,在工具的安装目录内,运行 Settings.exe,也可打开 Creo工程助理启动设置

配置完成后,启动Creo/Parametric ,将会看到 Creo工程助理 的功能菜单

2.4 卸载
- Windows 控制面板中,找到 CreoAssist,直接卸载即可;卸载过程中,会将工具自动从Creo中移除,无需其它额外设置。

- 也可通过安装目录内的 Uninstall.exe 可执行文件,执行卸载

2.5 许可设置
- 插件随Creo启动后,点击
许可设置

- 弹出 许可设置 对话框

-
缺省为 公共许可 ,即:直接从公共许可服务获取许可;如你可以正常访问互联网,直接使用 公共许可 即可,不需额外的许可配置。
-
点击右上角的 变更,可调整许可类型;当前支持 “公共许可 ” , ”私有许可服务器 ”, ”本地许可文件 ” 三种类型的许可授权方式。

公共许可:互联网部署的公共许可服务器,如你可以直接访问互联网,直接使用该类型许可类型即可。
私有许可服务器:私有部署的许可服务器,一般为企业用户使用;私有许可授权的购买、服务器的搭建,可直接联系我们。
本地许可文件:使用单机的许可文件,一般为个人、小微企业使用;本地许可文件的获取,可直接联系我们;现阶段提供试用版许可文件,每月滚动更新,下载试用许可文件
-
如你无法访问互联网(未联网),可以选择 本地许可文件 后,将许可文件 导入 后,点击 应用 即可。

2.6 日志收集
-
插件的日志,可以通过 logpack 工具收集后,自动打包。日志收集工具可从开始菜单快捷放置启动

-
另外,也可从安装目录内的可执行文件 logpack.exe 启动

3 操作说明
3.1 文件浏览器
3.1.1 使用场景
Creo执行“打开 ”操作时,文件是以独立的Creo模型文件形式展示;在没有打开Creo模型前,是无法查看文件夹内模型的装配层次及结构的,这就带来诸多不便:
- 当拿到一批Creo的三维模型时,一般为磁盘上的 "一堆" asm、part、drw文件,数量上可能成百上千,甚至更多;当需要在Creo中查看模型时,首先遇到的问题就是:应该打开哪个文件? 如何从一堆 Creo文件中,准确找到那个最大、最顶层的 asm 文件 ?

- 在比较大的产品模型中,如需打开某些局部的子零部件,往往很难定位子零部件的名称,尤其是模型名是一些企业内部流水码时。这就需要打开整个产品,在Creo内通过产品装配结构,来辅助查找零部件;当装配模型本身就比较大时,打开产品本身就是一个很费时的工作。有什么方法,可以不打开Creo的装配,直接查看装配层次?

-
文件夹内成百上千的 Creo 文件,如何快速的识别,哪些Creo模型文件是被使用了,哪那些是没有被使用的 “孤儿文件 ” ?

3.1.2 操作说明
执行
文件浏览器

- 切换目录 :切换浏览不同的文件夹

-
刷新 :重新分析文件夹内的Creo文件,刷新下方的 模型列表
-
过滤 :使用关键字 过滤模型,输入 过滤关键字 后,点击 “过滤 ”,执行过滤操作

- 合并重复 : 同一装配层级下,相同的零部件合并到一行显示

-
模型列表 区域:当前目录内的Creo 模型列表,按照装配关系组织、展现
-
展开 : 展开模型列表 中所有的装配层级
-
折叠 :折叠 模型列表 中所有的装配层级

- 打开 :打开 模型列表 中选中的模型

Tips :
-
双击 模型列表 内的模型条目,同样可直接打开模型
-
可将该工具添加到 快速访问工具栏 ,以方便使用

3.1.3 注意事项
-
首次分析文件夹内Creo模型数据时,如文件夹内模型数量较大,可能需要1~2分钟的时间,请耐心等待。该耗时的分析工作仅限首次分析,后续再次执行分析相同目录时,会执行增量解析,因此效率会极大提高。
-
如目录内的文件发生的变化,可能需要手动执行 刷新 ,以强制获取文件夹内的Creo模型变化。
-
关闭 目录浏览器 后,由于前后覆盖的原因,当前的模型窗口可能会被其它窗口覆盖;从下图所示位置,手动切换一下窗口即可。

3.2 高级备份
3.2.1 使用场景
当文件夹内某些零部件的三维模型及其二维工程图完成设计,需将该零部件的三维模型、二维工程图导出时,会遇到一个比较棘手的问题:
三维模型可以通过 备份 功能,直接备份到独立的文件夹中,但是三维模型的 二维工程图 ,却无法自动备份出来;往往需要手工把工程图逐一的复制出来;一方面容易出错,另一方面人为挑选、复制也比较费时费力。
3.2.2 操作说明
执行
高级备份

-
备份目录 : Creo数据备份目标文件夹
-
备份工程图 : 自动备份三维模型下,所有零部件关联的二维工程图(drw文件)
-
自动重命名工程图 : 将二维工程图,重命名为与三维模型同名;保持二维工程图与三维模型的文件名称一致
-
分离族表零件 : 三维模型下的所有零部件,如有使用族表实例,则将族表实例零部件,转换为普通零部件。
-
备份日志信息 : 备份操作的日志信息
-
备份 : 执行备份操作

3.2.3 注意事项
- 备份过程中,会清除当前Creo会话中所有未显示的模型,备份前记得保存数据
- 如模型较大,备份过程需要一些时间,请耐心等待
3.3 高级重命名
3.3.1 使用场景
在对文件夹内的Creo模型,尤其是装配模型进行重命名时,经常会遇到以下一些问题:
-
直接重命名三维模型,会导致二维工程图找不到模型
-
如需要模型进行批量的重命名,则需要手工逐个的修改名称,费时费力;当然可以借助Creo的 保存副本 功能进行重命名,但是容易出现以下的问题,导致无法执行重命名

- 批量修改名称时,文件名称一般是有规律的,如使用 流水号 做为文件名的后缀等,手工输入,多为重复的输入,且易出错。
3.3.2 操作说明
执行
高级重命名

- 模型列表 : 待执行重命名的模型列表,表格内的新名称 列,鼠标单击,进入编辑状态,可输入新名称;空白表示不执行重命名

- 从Excel导入 : 从 Excel 文件中,导入模型新名称信息;一般首先执行 导出至Excel 后,编辑导出的Excel文件,最后通过此按钮导入模型的名称设置

- 导出至Excel : 将 模型列表 导出到 Excel文件中

- 在Excel中编辑 : 在 Microsoft Excel 中,编辑模型的新名称。激活该按钮后,自动打开Excel文档,编辑Excel文档完成后,关闭Excel,工具自动读取Excel文件内的名称设置。

-
备份至新文件夹 : 将重命名后的模型,备份到新文件夹内
-
同时重命名工程图 : 执行重命名时,同时对工程图进行重命名
-
重命名 : 执行重命名操作
3.3.3 注意事项
- 执行在Excel中编辑 操作时,Excel打开后,工具处于挂起状态,等待Excel完成编辑并关闭;需要Excel关闭后,工具才可响应用户操作。
- 在Excel中编辑 当前仅支持 Microsoft Office,不支持WPS等其它工具。
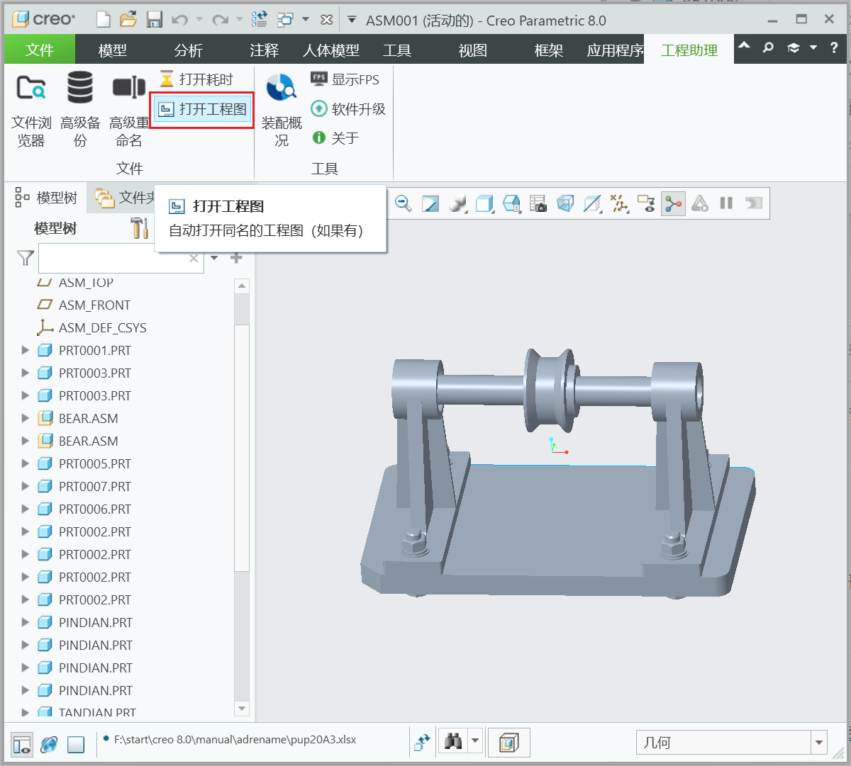
3.4 打开工程图
3.4.1 使用场景
快速打开和三维模型同名的二维工程图(drw)
3.4.2 操作说明
该工有两个入口:
- Creo内的ribbon菜单,本入口用于直接打开当前的 窗口模型 的工程图

- Creo模型树的右键快捷菜单,该入口用于打开模型树中选中的模型 的工程图

3.4.3 注意事项
如零部件有多个工程图文件,将弹出如下对话框,用户选择打开哪一个工程图

3.5 随机着色
3.5.1 使用场景
- 零件模式下,设置零件的外观颜色,颜色值随机生成。
- 装配模式下,批量设置装配下零部件的颜色,颜色值随机生成。
3.5.3 操作说明
- 装配 或 零件 环境下,执行
随机着色 ,弹出着色对话框。根据不同的设计环境,对话框展现内容自动适配

-
可见性 :“仅装配内”,着色仅在装配下可见,不影响子零部件本身的颜色;“子零部件”,着色装配下可见,同时在子零部件本身也会进行着色。
-
范围:“仅顶层”,仅对顶层零部件进行着色,子装配作为整体着色,子装配下的 下级子零件 不进行独立的着色;“所有”,所有零部件都进行独立的着色,子装配下的 下级子零件 独立着色。
-
局部着色:仅对 指定/选定 的零部件进行着色,勾选后,自动显示 “局部着色” 详细设置。

:进入局部着色零部件的管理页面,对着色零部件进行追加、清空、移除。

:快速选择需要局部着色的零部件。
- 局部排除:排除对 指定/选定 零部件的着色,勾选后,自动显示 “局部排除” 详细设置。详细设置参照 “局部着色” 。

- 指定颜色饱和度:指定着色使用颜色的“饱和度”,饱和度越高颜色越鲜艳,反之颜色越寡淡;例如绿色,饱和度低时就是浅绿;勾选后,自动显示 "饱和度" 设置选项,拖动滑块调整饱和度,往右拖动增加饱和度,反之减小饱和度。

- 指定颜色亮度:指定着色使用颜色的“亮度”,亮度越高着色后的表面越明亮,反之表面越暗淡;例如绿色,亮度低时就是墨绿色;勾选后,自动显示 "亮度" 设置选项,拖动滑块调整亮度,往右拖动增加亮度,反之减小亮度。

-
忽略隐藏状态的零部件:不对隐藏状态的零件进行着色
-
同一零部件,允许使用不同的着色:同一个零件,在装配中被安装多个,允许每个零件使用不同的颜色着色。
-
随机着色:使用上方的设置,执行随机着色。
-
确定:保存当前的着色到模型,并关闭对话框。
-
应用:保存当前的着色到模型。
-
取消:取消未 “应用” 的着色,关闭对话框。
3.5.3 注意事项
- 可见性 为 子零部件 时,同一个零件,在装配中只允许使用一种颜色,哪怕零件被安装多个;这是由于着色信息是存储在零件中,即使安装多个,内部还是指向同一个零件,因此只能使用一种颜色。
3.6 打开耗时
3.6.1 使用场景
该功能为趣味小工具,用于计算Creo打开模型所用的时间;用于某些性能评估场景,内部自带打开计时器,免得自己手动计时。
3.6.2 操作说明
- 执行
打开耗时 ,选中需要打开的模型,工具后台执行模型的加载和打开,并使用内部计时器,计算打开模型所用的时间。

3.6.3 注意事项
3.7 装配概况
3.7.1 使用场景
统计当前装配下所有子零部件的数量,含去重后的数量
3.7.2 操作说明
执行
装配概况 ,工具统计装配的子零部件数量。

3.7.3 注意事项
无
3.8 显示FPS
3.8.1 使用场景
该功能为趣味小工具;用于某些性能评估场景,在Creo的图形窗口,显示当前图形窗口的三维 渲染帧率。
3.8.2 操作说明
执行
显示FPS ,弹出 显示FPS 设置对话框

-
打开FPS显示:FPS显示控制开关
-
位置:FPS显示的位置
-
字高:FPS显示文字的高度
-
颜色:FPS显示文字的颜色

3.8.3 注意事项
- 部分专业图形卡,会限制最高帧率(60 FPS),因此会出现部分软硬件环境下,帧率最高60的情况;这属于正常现象,并非软件或者驱动异常。
3.9 工作目录
3.9.1 使用场景
直接从下拉列表中选择使用过的工作目录,避免每次Creo启动后,手动浏览、设置工作目录,可按需在Creo启动后自动时,将 工作目录 设置为上次使用的工作目录。
3.9.2 操作说明
执行
工作目录,弹出 工作目录设对话框

- 工作目录:下拉列表 自动记录近期使用过的工作目录,可直接从下拉列表中直接选择工作目录。如下拉列表中没有需要的文件夹,可点击方
浏览选择文件夹

- 启动Creo后,自动切换至最后使用的工作目录:勾选后在Creo退出时,自动记录当前使用的工作目录,并在Creo下次启动时自动设置工作目录,不需人为操作。工作目录设置成功后,将会在Creo的消息输出区域显示 “当前工作目录:...” 的提醒。

3.9.3 注意事项
无
3.10 清理历史版本
3.10.1 使用场景
Creo在缺省配置下,每次执行 “保存” 都会在磁盘上生成新的版本文件,日积月累后,在磁盘上会有大量的 “.1”、“.2”、“.3”、".n" 的历史版本文件;

如需清理历史版本文件,则需使用Creo内置的 “Purge” 指令,这种方式:一方面需要在命令行下执行,十分的不友好;另一方面不能设置保留历史版本的数量等。该工具就是对Creo内置 “Purge” 的完善和增强。
3.10.2 操作说明
执行
清除历史版本

- 目录:设置需要清理历史版本的文件夹,点击右侧的
... 按钮选择文件夹. - 保留版本数量 :需要保留的版本数量,默认为仅保留 最新版。
- 重置版本后缀:将清理后的模型版本后缀设置为 ".1" ;仅对保留版本数量为 最新版 时有效。
- 删除版本后缀:删除模型的 ".1"、".2"、“.n” 版本数字后缀;仅对 保留版本数量为 最新版 时有效。
3.10.3注意事项
- 执行历史版本清理前,请注意数据备份;清理后的历史版本将无法找回!
- 重置版本后缀 和 删除版本后缀 互斥,无法同时使用;且仅在保留版本数量为 最新版 时才可用。
3.11 参数编辑器
3.11.1 使用场景
针对某一产品下的零部件,需要设置的模型参数的种类、数量、参数的值范围,一般都是有规律的;在进行模型参数填写时,使用Creo默认的参数编辑,往往需要重复的新建参数、输入参数值;尤其是由于模型的三维模版不一致、不是最新版,或者模型是有外部导入时,就需要手工一个个的新建参数,输入参数值;耗时、低效、繁琐且容易出现错。
参数编辑器可实现:
- 批量自动新建缺失的参数,并赋予缺省的值。
- 借助Microsoft Excel快速的进行值的编辑。
- 工具自动记住每个参数的常用值,用户直接选择常用值即可,无需每次重复输入。
- 待编辑的参数列表直接通过界面配置即可,无复杂的设置步骤
3.11.2 操作说明
执行
参数编辑器

- 层级:待编辑模型的层级;“仅顶层” 仅列出当前装配的 ”直接子级” 的零部件;”所有层级” 列出所有层级的零部件。
- 类型:使用 ”类型”过滤下方表格中的模型;”所有” 列出装配和零件;“零件” 仅列出零件;“组件” 仅列出组件。
- 关键字:使用 ”关键字” 在下方表格中 搜索/过滤 模型。
- 模型参数列表:模型的参数列表,对于 可编辑 的参数列,鼠标单击后,显示参数值编辑框,用户选择或输入参数值。

-
锁定:锁定选择的模型;模型 "锁定" 后,将不能修改模型的参数值;一般用于多人协作环境下,进行产品设计开发时,避免误编辑其他人的模型数据。
-
解锁:解锁 已 “锁定” 的模型,使模型变成可编辑状态。
-
锁定所有:锁定列表中的所有模型,使其变成只读状态。
-
解锁所有:解锁列表中所有的模型,使其变成可编辑状态。
-
导出到Excel:导出到 "Excel (.xlsx)" 文件。
-
从Excel导入:从 "Excel" 文件导入,并读取 "Excel" 中的参数值。
-
Excel中编辑:直接在 "Excel" 中打开并编辑参数值,完成编辑后关闭 "Excel",工具自动读取 "Excel" 中的参数值,并更新到上方的参数列表中;相当于 “导出到Excel” + “从Excel导入” 两步合并执行。
注意:执行 "Excel中编辑 " 时,在 Excel 未关闭前,Creo处于无响应状态(等待Excel关闭),关闭 Excel 后,Creo会自动恢复正常的响应,
-
自动创建缺失的参数:对于缺失的参数,即使用户没有在上方列表中设置或输入参数值,也会自动创建参数并赋予缺省值。
-
高亮显示选中的模型:对于参数列表中选中模型行,在图形窗口加亮显示模型。如果组件规模比较大, 高亮显示 导致Creo出现性能问题,请取消勾选该选项以提高性能。
-
参数定义:定义上方表格中的 参数列;用于添加、删除 参数列,调整 参数列 的顺序,设置参数的类型、可用的参数值等;详见下方的 3.11.2.1 参数定义 章节。
3.11.2.1 参数定义
点击右下角的
参数定义 按钮,弹出参数定义对话框;用于自定义 参数编辑器 内编辑的参数列。

-
列标题:参数在 参数编辑器 表格中的标题/抬头。
-
列参数:参数在 参数编辑器 表格中对应的 "模型参数" 名称。
-
参数类型:"模型参数" 的类型,如 "字符串"、 "整数"、 "浮点数" 等。
-
只读:参数是否只读,只读用于在 参数编辑器 中显示特定的参数信息,辅助用户识别或区分模型。
-
默认值:新建 "模型参数" 时,使用的默认值。
-
列宽度:参数在 参数编辑器 表格中的 列宽度,一般为 "4" 或者 "8"。
-
限制值:参数允许的 参数值 列表,参数值之间使用 逗号 分隔显示。
-
向上:向上移动参数,对应 在 参数编辑器 中将参数列往 前/左 移动。
-
向下:向下移动参数,对应 在 参数编辑器 中将参数列往 后/右 移动。
-
移除:删除参数。
-
添加:添加新的参数。点击后弹出 列参数定义 对话框。

1. 列参数:列对应的 模型参数。
2. 列标题:列显示的 标题/抬头。
3. 列宽度:列的显示 宽度。
4. 值类型:模型参数 的类型。
5. 只读参数:是否为 只读参数。
6. 缺省:设置参数的 默认值。
7. 限制参数值:是否 限制参数值。
8. 允许值:对于 限制参数值 类型的 模型参数;输入允许的 “参数值”,右侧输入框中输入允许值,每一个允许的值占一行。
- 修改:修改选择的参数列,具体内容与上方的 “添加 ” 一致。
3.11.3 注意事项
无
3.12 导出BOM
3.12.1 使用场景
统计装配下的模型信息,如自定义参数、质量、数量等信息,并导出到Excel文件中;用于从CAD工具端直接导出BOM信息。
3.12.2 操作说明
执行
导出BOM

-
BOM信息:表格中为当前抽取到的BOM信息的预览。
-
仅导出顶层BOM:导出装配的直接子级零部件;对于子级的装配,不展开提取其内部的BOM信息
-
BOM列配置:配置BOM导出的参数信息,定义BOM中包含哪些信息。点击该按钮后,弹出如下图所示的配置对话框。

1. 向上:向上移动BOM属性列,对应 在 导出BOM 中将参数列往 前/左 移动。
2. 向下:向下移动BOM属性列,对应 在 导出BOM 中将参数列往 后/右 移动。
3. 移除:删除BOM属性列。
4. 添加:添加新的BOM属性列。点击后弹出 BOM参数定义 对话框。输入列参数、列标题、列宽度,完成BOM属性的添加。

5. 修改:修改选择的BOM属性列,具体内容与上方的 “添加 ” 一致
- 指定导出模板:设置导出BOM的Excel模板;默认使用内置模板。在用户指定的模板内,可按需定制表格的标题栏样式、颜色、字体等;导出BOM时,将会从目标中找到的第一个空行开始填充BOM信息到Excel。用户需保证模板中的标题栏定义和BOM的导出列相匹配。**注意:指定的导出模板,会自动复制一份至内部的缓存文件夹,指定完成后,后续对模板的编辑、删除等,不影响BOM导出;如需更新导出模板,请再次执行 “指定导出模板” **
3.12.3 注意事项
3.13 批量转PDF
3.13.1 使用场景
批量将工程图文件(*.drw)转换为PDF文件。
3.13.2 操作说明
执行
批量转PDF,弹出 PDF转换 对话框。

- 添加文件:添加 单个工程图(drw) 文件到转换任务列表。
- 添加目录:将指定文件夹内,所有的工程图(drw)文件添加到转换任务列表。
- 移除文件:将选中的文件从任务列表中移除。
- 清空所有:清空转换任务列表。
- 打开PDF:从上方的任务列表中,打开选择文件的PDF文件(如果已成功转换为PDF)。
- 字体:设置PDF转换时文字的处理方式。
- PDF目录:设置转换后PDF的存放位置。
- 开始:执行批量转。
3.13.3 注意事项
执行PDF转换时,需要批量打开drw文件、drw使用的所有三维零部件模型,为避免当前会话中的模型对转换产生可能的干扰,推荐在执行PDF转换时,关闭所有模型,并清空会话(拭除未显示)后,再执行转换。
工具执行PDF转换时,如发现当前会话中有三维模型或工程图,将会弹出如下警告提醒。

3.13 软件升级
3.13.1 使用场景
新版本软件发布后,有两种途径获取新版本的工具:
- 下载新版的安装包并安装
- 使用内置的软件升级工具自动升级
3.13.2 操作说明
- 一般情况下,不需手动执行
软件升级 ,工具启动后,自动搜索软件更新;如有新版推送,会弹出软件升级对话框,待用户确认后,执行升级;重启Creo后,新版本生效。

3.13.3 注意事项
部分情况下,软件升级会被禁用,此时会弹出警告对话框;如遇到这种情况,请 联系我们

3.14 关于
3.14.1 使用场景
地球人都应该知道的😁
3.14.2 操作说明
执行
关于

3.14.3 注意事项
暂无
4 更新日志
版本 2026.10.1.0 (2026-03-02)
- 新增 批量转PDF 功能

- 新增设置 工作目录 功能

- 文件浏览器 :添加记录 历史记录 能力,可直接从下拉菜单中选择使用过的目录;添加按照零部件 状态 (隐含、丢失等状态)筛选;添加 统计隐含 零部件控制开关;添加快速 清除 搜索过滤。


-
文件浏览器 :识别装配中丢失、隐含的零部件,并使用不同的图标区分。
-
文件浏览器:支持从Creo会话中获取模型的结构树,刷新 时实时同步会话中模型的变更。
-
文件浏览器 :打开大装配时显示进度条,实时显示打开进度。
-
文件浏览器 :修复打开族表实例出现异常问题。
-
文件浏览器 :添加识别 循环装配 能力,修复因隐含子组件导致 循环安装 情况下,工具异常,孤儿装配 无法识别问题。

-
装配概况:统计数量时忽略 隐含 的零部件。
-
批量重命名 :修复 隐含 状态零部件在高亮显示导致 Creo异常退出 问题。
-
批量重命名 :修复 零件 (asm) 和 组件 (prt),无法使用 相同名称 问题。
-
显示FPS:修复部分显卡帧率不显示问题,优化内部帧率统计方法,消除帧率显示锯齿现象,修复部分情况下帧率显示重叠问题。
-
显示FPS:添加独立的 启用/停用 开关,添加 颜色、文字高度、位置 控制选项。

版本 2026.02.1.0 (2026-01-05)
- 导出BOM 功能:添加 小数位数 设置,针对质量参数添加 质量单位 设置,便于处理小质量零件(如,质量仅数 克 的零件)。

- 导出BOM 功能:添加 简化表示 支持,可按需导出激活简化表示的BOM数据。

- 导出BOM 功能:修复 模板 只能设置一次,后续模板设置不生效问题。添加 重置模板 功能。

-
打开工程图 功能:修复 遗漏仅在会话尚未保存的工程图问题。
-
高级备份 功能:修复 取消勾选 备份工程图 选项后,模型备份不执行问题;修复误报 “模型已存在” 错误问题;同时优化界面布局。

- 修复 高级备份、文件浏览器、高级重命名 进度条不更新问题。
版本 2025.53.3.0 (2025-12-31)
- 导出BOM 功能,支持导出父级(装配处)相关属性。

-
修复 打开工程图 功能在 Creo 12 中找不到工程图问题。
-
修复 文件浏览器 数量列显示不正确问题。

- 修复 打开耗时 功能执行完成后, Creo出现多个“实时仿真” 页签问题。

版本 2025.49.6.0 (2025-12-05)
- 新增 自动记忆工作目录 功能;Creo启动后自动切换至 Creo退出前使用的工作目录。
高级重命名 界面中显示表格网格,便于重命名对齐行。
- 新增 清理历史版本 功能;类似于Creo的 “Purge” 命令,但提供更友好的交互方式、更多的选项。

- 新增 参数编辑器 功能,快速、批量进行模型参数的添加、修改。

- 新增 导出BOM 功能;导出装配的BOM信息。

版本 2025.45.2.0 (2025-11-04)
- 新增 粗糙度符号 功能,快速在工程图 和 三维中,标注符合国标的粗糙度符号。

-
高级重命名 功能,过滤掉目标实例,避免对族表实例进行重命名;族表实例的重命名需要在族表中处理,不应在此处执行重命名。
-
修复 关于 命令菜单,图标不显示问题。
版本 2025.44.1.0 (2025-10-27)
- 新增 焊接符号 功能,快速在工程图 和 三维中,标注符合国标的焊接符号。

- 完善自动更新模块,正式启用插件自动更新功能。
版本 2025.43.2.0 (2025-10-21)
- 新增 随机着色 功能,快速、批量设置装配、零件的外观颜色。

-
修复自动更新无法正确获取更新信息问题。
-
添加插件内部各模块版本标记和查看功能。入口 “关于” >> "模块信息"。
-
修复 打开工程图 在链接Windchill工作区下,概率性引起Creo崩溃问题。
-
后续新版发布后,将同步从服务器推送增量更新包;Creo内的工程助理插件,收到推送后,会自动执行增量软件升级。
版本 2025.34.7.0 (2025-08-24)
- 优化公共许可获取策略,减少因网络不稳定导致的,获取不到许可问题。
- 修复Windows用户名为中文,导致插件无法正常注册、启动问题。
- 高级备份 分离族表的同时,清除零部件的所有族表。

- 高级备份 工程图搜索范围,扩大到装配下所有零部件的存储文件夹;先前版本仅在当前窗口模型的文件夹下搜索工程图。
-
修复 高级备份 族表实例工程图,备份时遗漏问题。
-
优化程序安装包,卸载动作从安装初始化阶段调整到正式安装阶段。
- 修复 打开工程图 找不到族表实例模型工程图问题。
- 新增许可配置工具,用于设置当前使用的许可类型;后续将放出试用许可文件;未联网机器可通过该工具导入试用版许可。

- 新增日志收集工具;用于快速收集插件的日志并打包未 zip 文件,用户可直接将该 zip 文件发送至开发者,供排查、修复问题。

版本 2025.30.7.0 (2025-07-27)
-
修复插件自动注册失败、与其它插件注册冲突问题。感谢野火论坛的热心小伙伴 钟汉昌 反馈该问题,并提供测试的配置文件和视频。
-
尝试修复高级备份时,嵌套族表未正确分离问题(族表分离受族表零部件、族表实例被外部引用情况影响较大,修复情况待观察)。感谢网友 “夜空 ” 反馈该问题、并提供测试模型。
-
针对主要功能,在右下角添加 帮助 按钮,直接跳跳转到在线帮助文档。

- 高级备份、高级重命名 添加三维模型多个工程图(drw)文件的支持;自动重命名工程图 时,工程图依次添加后缀 “-1”、“-2”...。

-
高级备份、高级重命名,支持一张工程图内使用/关联多个 绘图模型;这种情况下,不会执行自动重命名工程图 ,保持工程图名称不变。
-
修复文件浏览器浏览 只读 文件夹无法增量模型分析问题。
-
支持文件浏览器 直接浏览 Windchill 工作区、文件柜。
-
打开工程图,支持工程图使用与模型不同的名称;支持三维模型关联多个工程图的情况。

版本 2025.29.4.0 (2025-07-17)
- 首个发布版本
- 包含文件浏览、高级备份、高级重命名、打开工程图以及其它趣味小工具
5 已知问题
2025-07-26 更新
- 高级重命名仅支持Microsoft Excel,不支持WPS等其它电子表格软件
6 常见问题(Q&A)
暂无
7 联系我们
我们很希望收到你的反馈和建议,联系方式:
| 微信公众号 | 新浪微博 | B站 |
|---|---|---|
![]() |
![]() |
![]() |


